Section 2 Guidance for shipowner IHM compilation and maintenance
Clasification Society 2024 - Version 9.40
Clasifications Register Guidance Information - Guidance Note for the Inventory of Hazardous Materials, July 2019 - Chapter 3 Guidance on the IHM - Section 2 Guidance for shipowner IHM compilation and maintenance

Section 2 Guidance for shipowner IHM compilation and maintenance

2.1 Newbuild ships

2.1.1 Legislative requirements

The IHM should be compiled on an official IHM template, provided by LR. The builder/fabricator is responsible for the IHM compilation throughout the design and construction process using information obtained from collected Material Declarations (MD) and Supplier Declarations of Conformity (SDoC).

2.1.2 According to the Resolution MEPC.269(68) – 2015 Guidelines for the Development of the Inventory of Hazardous Materials, the ‘MD and SDoC for products from [direct] suppliers (tier 1 suppliers) should be requested and collected by the shipbuilding yard. Tier 1 suppliers may request from their suppliers (tier 2 suppliers) the relevant information if they cannot develop the MD based on the information available. Thus the collection of data on hazardous materials may involve the entire shipbuilding supply chain’ (see Figure 3.2.1 Process of MD (and SDoC) collection showing involvement of supply chain), taken from Resolution MEPC.269(68) – 2015 Guidelines for the Development of the Inventory of Hazardous Materials.

Figure 3.2.1 Process of MD (and SDoC) collection showing involvement of supply chain

2.1.3 Advice for shipbuilders and shipowners

A major issue in the newbuilding process is the control of subcontractors and subcontracted supply. The shipyard will need to know about all the materials that are being provided externally to be placed on the ship. The only way to control this process is through the supply contract, which in almost all cases will be with the shipyard. Therefore, contracts will need to recognise that all relevant materials, locations and quantities have to be identified and the information controlled.

2.1.4 LR can provide blank copies of both MD and SDoC, along with a dynamic and editable IHM template which are aligned with the legislative requirements to assist with the IHM compilation at build. See Ch 4 Hazards to be recorded in the IHM for details of templates provided by LR.

2.1.5 In order to ensure that the IHM compiled at build is verified and certified by LR (see LR’s ShipRight Procedure to obtain IHM (Inventory of Hazardous Materials) certification), the shipowner’s requirement for an IHM should be included in the building contract with the shipyard.

2.2 Existing ships

2.2.1 Legislative requirements

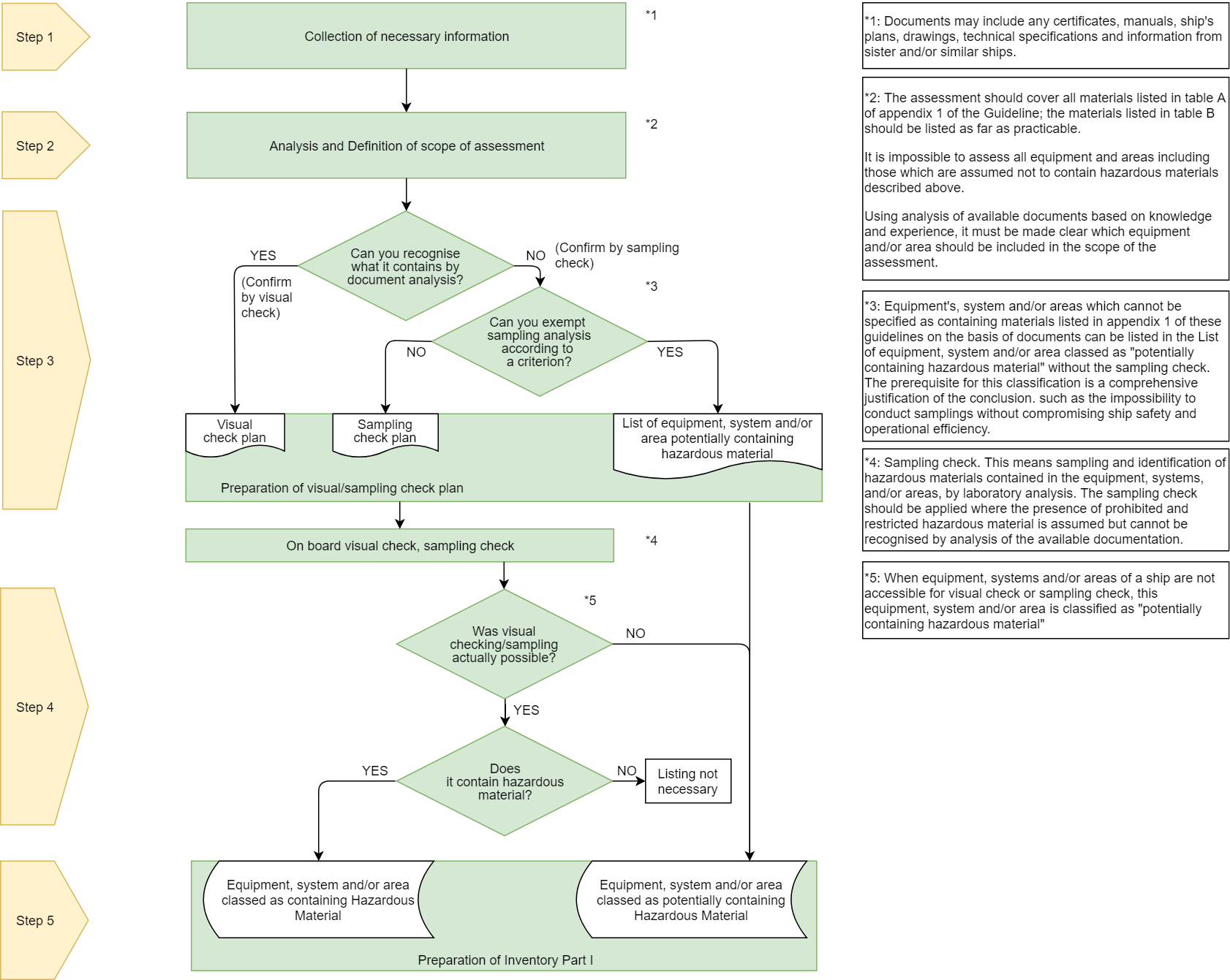
The shipowner is responsible for the compilation of the IHM. The IHM should be compiled on an official IHM template, provided by LR. See Ch 4 Hazards to be recorded in the IHM for details of templates provided by LR. According to Resolution MEPC.269(68) – 2015 Guidelines for the Development of the Inventory of Hazardous Materials, the following process (summarised in Figure 3.2.2 Flow diagram for developing Part I of the IHM for existing ships taken from Resolution MEPC.269(68) – 2015 Guidelines for the Development of the Inventory of Hazardous Materials) should be followed to compile the IHM for an existing ship:
  • collection of necessary information;
  • assessment of collected information;
  • preparation of visual/sampling check plan;
  • onboard visual check and sampling check;
  • preparation of Part I of the IHM and related documentation.

Figure 3.2.2 Flow diagram for developing Part I of the IHM for existing ships

2.2.2 Resolution MEPC.269(68) – 2015 Guidelines for the Development of the Inventory of Hazardous Materials specifically states that these procedures ‘should be carried out by the shipowner, who may draw upon expert assistance. Such an expert or expert party should not be the same person or organisation authorised by the Administration to approve the Inventory’. As such, in anticipation of LR acting as the recognised organisation to the Administration, LR cannot compile the IHM and has no claim to the ownership of the compiled IHM.

2.2.3 Advice for shipowners

In the absence of complete documentation of hazards contained within the ship’s fitted equipment and structure, LR strongly recommends that a Hazardous Materials Expert is used to compile the IHM.

2.2.4 LR maintains a list of independently approved Hazardous Materials Expert companies who can assist with IHM compilation and hazardous materials sampling/testing services. LR's approval process is detailed in the LR Approved Service Supplier Procedures.

2.2.5 The latest version of the approval procedures publication (‘Procedures for Approval of Service Suppliers’) is available from the Approvals section of LR’s Class Direct website: https://www.lr.org/en/lr-approvals/. Simply search for ‘Hazardous’ and then refine the results by selecting ‘Visual/sampling checks and testing for hazardous materials’ in the product group category.

2.2.6 The objective of the Procedures for Approval of Service Suppliers is to set basic standards to assess the qualification of firms supplying sampling and assessment services to owners regarding hazardous material contents in ships.

2.2.7 The procedures (for ‘Service suppliers engaged in visual/sampling checks and testing for hazardous materials, such as asbestos, PCBs, tributyltins (TBTs) and CFCs on board ships’) include the following sections:
  • Extent of engagement;
  • Extent of approval;
  • Certification and documentation;
  • Procedures;
  • Supervision;
  • Operators;
  • Equipment and facilities;
  • Sampling and analysis, protocols and test methods;
  • Reporting.
Please contact your local LR office for full details.

2.2.8 Note, sampling only indicates the qualities of the batch sampled, enabling confidence levels to be built about the entire population. The required level of confidence can only be assessed on a case-by-case basis against legislative and other requirements.

2.2.9 In order to ensure that the IHM compiled for an existing ship is in full compliance with the HKC and/or EU SRR, the shipowner’s requirement for IHM compilation should be held under a contract between the shipowner and an LR approved Hazardous Materials Expert.

2.2.10 Subsequent LR approval, verification and certification (see LR’s ShipRight Procedure to obtain IHM (Inventory of Hazardous Materials) certification) should be undertaken under a contract between LR and the shipowner.

2.2.11 Visual sampling check plan

If a client chooses not to employ the services of a Hazardous Materials Expert to undertake sampling, produce a visual sampling check plan and report and ultimately compile the IHM, LR will expect that a shipowner will complete a visual sampling check plan (VSCP), in accordance with the requirements of Resolution MEPC.269(68) – 2015 Guidelines for the Development of the Inventory of Hazardous Materials. LR can provide a blank VSCP template for completion, following the format detailed in Resolution MEPC.269(68) – 2015 Guidelines for the Development of the Inventory of Hazardous Materials.

2.3 Ongoing IHM maintenance

2.3.1 New installations and continuity of the IHM

In order to maintain IHM certification, the IHM must be maintained and updated during vessel operation using the official IHM template, provided by LR. See Ch 5 LR supporting documentation for details of templates provided by LR.

2.3.2 If any items recorded in the IHM are added to, removed or replaced, or the hull coating is renewed, the IHM should be updated using information obtained from Material Declarations (MD) and Supplier Declarations of Conformity (SDoC) forms. See Ch 5 LR supporting documentation for details of templates provided by LR.

2.3.3 The requirement for MD and SDoC forms should therefore be included in the shipowner’s internal procurement policy at the time of the initial IHM compilation. These MD and SDoC must be collected for every item brought on board the ship.

2.3.4 According to Resolution MEPC.269(68) – 2015 Guidelines for the Development of the Inventory of Hazardous Materials, shipowners ‘should implement the following measures in order to ensure the conformity of Part I of the Inventory:
  • to designate a person as responsible for maintaining and updating the Inventory (the designated person may be employed ashore or on board);
  • the designated person … should establish and supervise a system to ensure the necessary updating of the Inventory in the event of new installation;
  • to maintain the Inventory including dates of changes or new deleted entries and the signature of the designated person;
  • to provide related documents as required for the survey or sale of the ship’.

2.3.5 Best practice advice to shipowners

The following points should be considered best practice advice to shipowners when considering developing or reviewing current procurement policies to restrict hazards being brought on board ships after the initial compilation of the IHM.

2.3.6 A procurement policy should ideally:
Note : a blanket statement that requests these hazards must be restricted is not likely to be sufficient to meet IMO and EU requirements for IHM ongoing maintenance.

Copyright 2022 Clasifications Register Group Limited, International Maritime Organization, International Labour Organization or Maritime and Coastguard Agency. All rights reserved. Clasifications Register Group Limited, its affiliates and subsidiaries and their respective officers, employees or agents are, individually and collectively, referred to in this clause as 'Clasifications Register'. Clasifications Register assumes no responsibility and shall not be liable to any person for any loss, damage or expense caused by reliance on the information or advice in this document or howsoever provided, unless that person has signed a contract with the relevant Clasifications Register entity for the provision of this information or advice and in that case any responsibility or liability is exclusively on the terms and conditions set out in that contract.