The following flow diagrams have been developed to assist users in conducting a
provisional assessment of a liquid substance to be carried in bulk in accordance with
MARPOL Annex II and the IBC Code. The diagrams follow sequentially and reference each
other as appropriate.
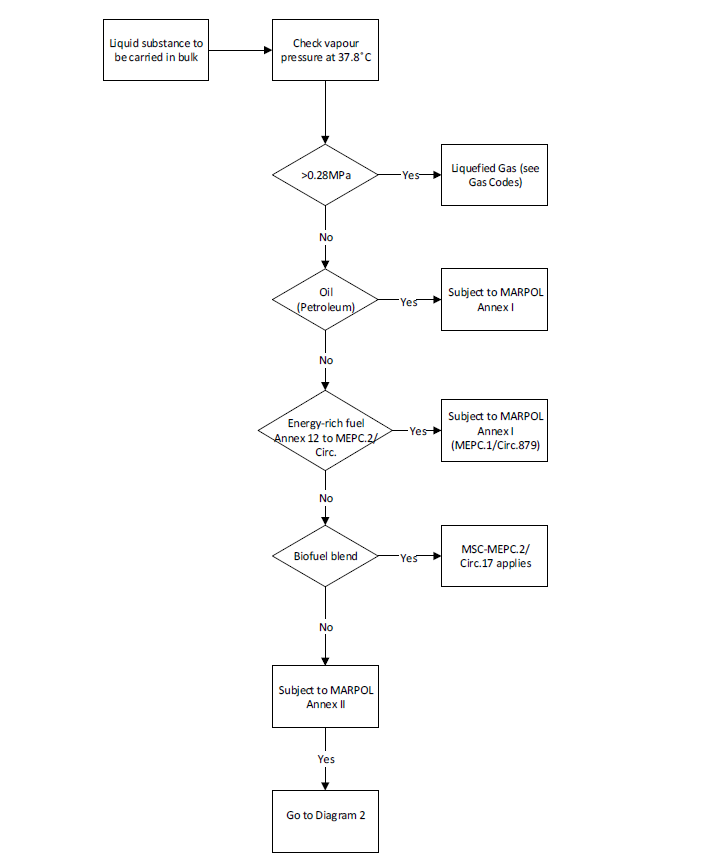
Diagram 1 – Determining whether a liquid substance to be carried in bulk
is subject to the requirements of the IBC Code

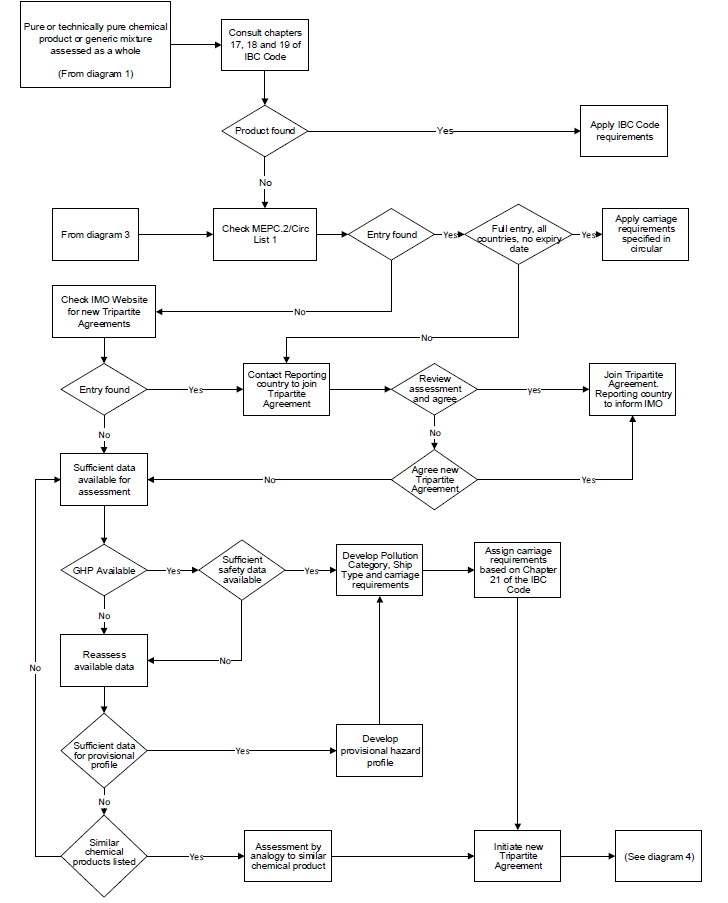
Diagram 2 – Provisional assessment of pure or technically pure products, and generic
mixtures evaluated as a whole (List 1 and IBC Code chapters 17, 18 and 19
products)
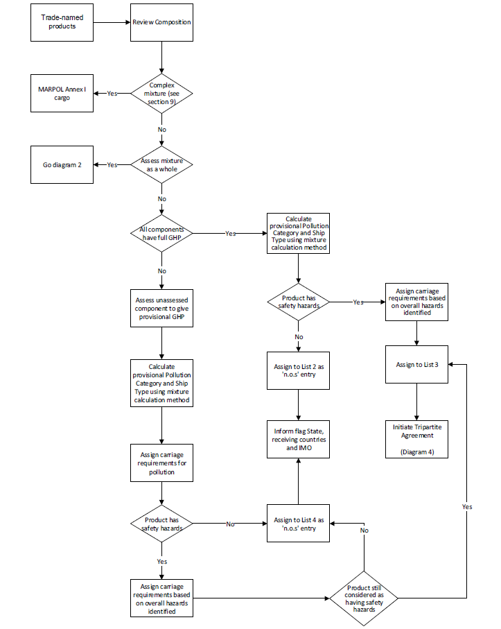
Diagram 3 – Provisional assessment of trade-named mixtures (List 2, 3 and 4
products)
Diagram 4 – Establishing a Tripartite Agreement for a product